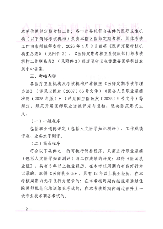
江西省 根据江西省卫健委官网消息,江西省将于今年开展2023-2025年度江西省医师定期考核工作,具体通知如下: 各设区市卫生健康委、赣江新区社会发展局,各省直卫生健康单位: 为贯彻落实《中华人民共和国医师法》,进一步加强医师执业管理,规范医师执业行为,提高医师执业素养,保证医疗质量和安全,根据《医师定期考核管理办法》(卫医发〔2007〕66号)《卫生部办公厅关于进一步做好医师定期考核管理工作的通知》(卫办医管发〔2010〕208号)《江西省卫生厅关于印发江西省医师定期考核管理办法实施细则(暂行)的通知》(赣卫医发〔2009〕2号)要求,经研究,决定开展2023-2025年度江西省医师定期考核工作,现将有关事项通知如下。 一、考核组织 省卫生健康委组建江西省医师定期考核管理委员会,负责对全省医师定期考核工作进行指导和管理。管理委员会下设医师定期考核管理办公室(以下简称“定考办”)。定考办设在省卫生健康委医政处,负责医师定期考核日常事务性工作和有关具体工作。 按照属地管理、分级负责的原则,各级卫生健康行政部门应按照要求建立健全本辖区内的医师定期考核管理组织,管理委员会应设立办公室,负责本辖区医师定期考核实施和管理。 二、考核周期 本次医师定期考核周期为2023-2025年。 三、考核对象 (一)考核类别 临床、中医(含中医专长)、口腔、公共卫生。 (二)考核人员 1.2025年12月31日前注册满三年的执业(助理)医师(以《医师执业证书》发证日期为准); 2.在我省跨省多点执业的医师; 3.本周期内由外省变更执业地点至我省,已参加外省医师定期考核且合格,其考核周期未完全覆盖2023-2025年度的医师; 4.2025年12月31日后注册不满三年的执业(助理)医师(以《医师执业证书》发证日期为准),自愿参加本周期考核; 5.其他有需求参加本周期考核的执业(助理)医师。 四、考核时间 2026年4月底前,启动2023-2025年度全省医师定期考核工作;2026年8月底前,完成2023-2025年度全省医师定期考核主要工作,各级卫生健康行政部门根据医师定期考核结果对医师执业注册进行监管;2026年11月底前,全面完成本周期医师定期考核工作。(具体工作安排见附件1) 五、考核机构 参加上一周期(2020-2022年度)医师定期考核工作的相关机构账号不变。新设立医疗卫生机构由本级卫生健康行政部门下发账号,各级卫生健康行政部门应在“江西省医师定期考核信息登记管理系统”菜单“本机构信息”项中完成系统要求的信息维护工作,医疗卫生机构应在“江西省医师定期考核信息登记管理系统”菜单“机构信息”项中完成本机构信息维护及科室信息的填写工作。 拟向所属卫生健康行政部门申报考核机构的医疗卫生机构或者医疗卫生行业、学术组织,须符合《医师定期考核管理办法》第七条医师定期考核机构条件,填写《江西省医师定期考核机构申请表》(见附件2)报送至所属卫生健康行政部门。上一周期被确定为医师定期考核机构的单位将自动延续为本周期考核机构,无需再次申报。如放弃本周期考核机构资格的单位,应向所属卫生健康行政部门提出书面申请。 各级卫生健康行政部门对申报材料进行审核评估,确定辖区内本周期考核机构。 六、考核形式 本周期医师定期考核采取“互联网+分散考核”的模式,统一通过“江西省医师定期考核信息登记管理系统”(网址:https://jx.drkaohe.com)进行报名、审核、考核和登记管理。考核机构和医疗、预防、保健机构通过该系统电脑端开展医师定期考核管理工作。医师通过微信“定考通”服务号完成信息确认与完善考核程序以及进行学习、完成考核等操作。 七、考核内容 医师定期考核内容包括工作成绩、职业道德评定和业务水平测评。 工作成绩评定包括:医师执业过程中,遵守有关规定和要求,一定阶段完成工作的数量、质量和政府指令性工作情况。 职业道德评定包括:医师执业过程中,坚持救死扶伤,以病人为中心,以及医德医风、医患关系、团结协作、依法执业状况等。 业务水平测评包括:医师掌握医疗卫生管理相关法律、法规、部门规章和应用本专业的基本理论、基础知识、基本技能解决实际问题的能力以及学习和掌握新理论、新知识、新技术和新方法的能力。 八、考核程序 医师定期考核分为一般程序与简易程序。符合下列条件的医师定期考核执行简易程序:具有5年以上执业经历,考核周期内有良好行为记录的;具有12年以上执业经历,在考核周期内无不良行为记录的;本周期参加医师资格实践技能考试并按要求规范执考的考官(需上传《考官聘任证》)。其他医师执行一般程序。 两种程序都要进行工作成绩和职业道德评定,简易程序业务水平测评形式可以为本人书写述职报告,主要执业机构签署意见,报考核机构审核。 (一)工作成绩评定 医师登录系统,完善和确认个人信息后,完成工作成绩个人自评,主要执业机构评定,考核机构复核。以2023-2025年底年终考核为依据,有1次考核结果为“不合格”的,即为工作成绩评定不合格。 (二)职业道德评定 医师完成职业道德个人自评,主要执业机构评定,考核机构复核。同时,医师须通过人文医学(包括法律法规)知识的考核。医师可微信搜索“定考通”服务号,在网上进行反复学习后,在线参加考核,直至成绩合格。 (三)业务水平测评 1.简易程序的业务水平测评,医师直接在线完成个人述职。 2.一般程序的业务水平测评,医师通过工作成绩、职业道德评定合格后,须参加专业知识的考核。登录“定考通”服务号,按照执业类别[(临床、中医(含中医专长)、口腔、公共卫生)]参加考核。考核机构在规定时间内,组织医师到指定考场完成集中测评,并安排有需求的医师按规定完成自主测评。 考核结束后,合格分数线由我省医师定期考核管理委员会划定。 九、考核结果 (一)考核结果分为合格和不合格。工作成绩、职业道德评定和业务水平测评中任何一项不能通过的,即为不合格。 (二)医师在考核周期内取得住院医师规范化培训合格证书或获晋升上一级专业技术职务资格,可视为业务水平测评合格,考核时可仅考核工作成绩和职业道德。在相应周期内从执业助理医师晋升为执业医师的考生,不予以业务水平测评免考。 (三)医师具有《江西省卫生厅关于印发江西省医师定期考核管理办法实施细则(暂行)的通知》中第三十四条规定的情形,直接认定考核不合格。 (四)对考核不合格的医师,卫生健康行政部门根据《中华人民共和国医师法》中第四十二条相关规定执行。 十、其他事项 (一)考核周期内参加并完成3个月以上对口支援等政府指令性工作的医师,支援医院在对其工作成绩及职业道德进行评定时,应当参考受援医院的意见。 (二)考核机构要严格对“良好行为记录”认定。其中,认定为良好行为记录的表彰或奖励,应当为设区市级以上相关部门做出的表彰或奖励;认定为良好行为记录的科技成果,应当为获得设区市级以上科技进步奖或与业务工作相关发明专利的科技成果。 (三)凡因特殊原因不能按时参加本周期考核的医师须提前向所在主要执业机构提出申请,并由所在主要执业机构开具证明,交考核机构。经考核机构同意后,方可延期考核。各设区市定考办必须将延期考核医师的相关证明文件于业务水平测评前统一报省定考办备案。业务水平测评过后才提出延期考核申请的一律无效,仍然按无故缺考处理,判定此次考核不合格。 (四)本周期考核结束后,考核结果将导入全国医师执业注册联网管理系统,并作为医师变更注册、注销注册等事项的依据。 十一、工作要求 (一)加强组织领导。医师定期考核是一项法定任务,是提高医师队伍整体素质、保障医疗质量和医疗安全的重要手段,对促进医师执业技能持续提升,保持职业道德具有重要的意义。各地各单位要切实提高思想认识,加强组织领导,健全组织机构,完善工作制度,提供支持保障,严格按照要求推进落实定期考核工作。 (二)严格考核程序。各级卫生健康行政部门、定考办和考核机构要按照有关文件要求,结合实际制订完善医师定期考核相关工作制度,指定专门部门、配备人员负责医师定期考核工作。考核过程要严格按照全省统一规定的程序、时间、内容开展,严禁不符合条件的医师按照简易程序进行考核,确保考核工作公平公正。 (三)广泛动员宣传。各地各单位要加强考核宣传,引导医师切实提高思想认识,积极主动参与医师定期考核工作。同时,要加强人员培训,对涉及医师切身利益的定考政策做好咨询解答,及时解决实施过程中遇到的新情况、新问题。 (四)强化监督管理。各级卫生健康行政部门要加强医师定期考核管理工作指导和监督力度,定期对考核工作情况进行评估检查,省定考办将对考核机构的考核结果进行抽查核实,对工作落实不严谨不到位不积极、执行过程中造成不良社会影响、未按时间节点要求完成任务的单位和个人,将予以全省通报批评。 联系人:周济、樊成 联系电话:0791-86891858、86225460 电子邮箱:jxykbzj@126.com 附件:1.2023-2025年度全省医师定期考核工作安排表 ??????2.江西省医师定期考核机构申请表 省卫生健康委 省中医药管理局 省疾病预防控制局 2026年4月9日 可查看原文:关于开展2023-2025年度江西省医师定期考核工作的通知 湖南省






根据您的考试类别,请点击下方专属听课链接进行学习:??
医师资格考试 01 临床 02 中医/中西医 03 口腔 卫生资格考试 04 西医主治 05 中医/中西医主治 06 口腔主治
07 护士(师) 08 (中)药学职称 执业药师
